Articles

Implementing Synchronize Service From Open Journal System into Laravel Journal House Information System
Abstract views: 239 PDF downloads: 256

1-8 Pages

DOI: https://doi.org/10.60005/coreid.v3i1.65
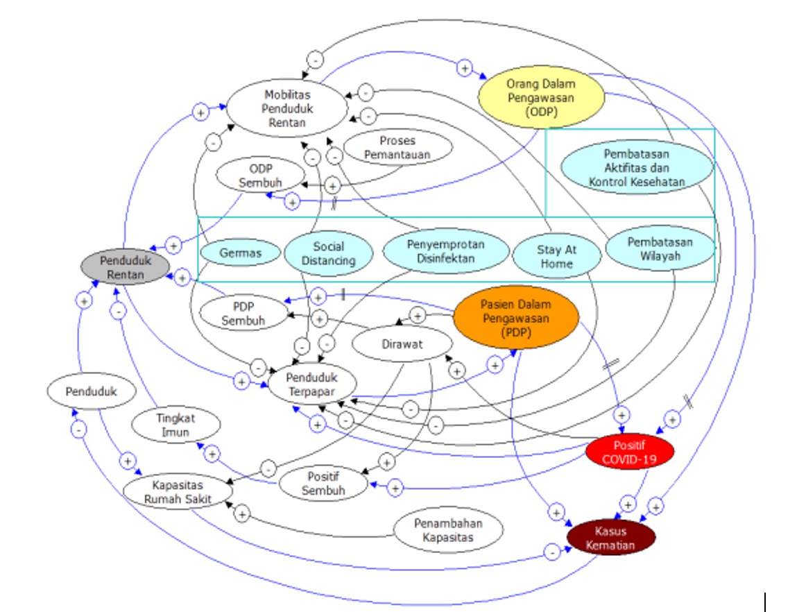
Dynamic Decision-Making Model Analysis for Pandemic Spread Control Using Causal Loop Diagram
Abstract views: 208 PDF downloads: 133

9-13 Pages

DOI: https://doi.org/10.60005/coreid.v3i1.91
REST-API Implementation for Optimizing Features in the K-Mob Jabar Smart ASN Application
Abstract views: 259 PDF downloads: 197

14-22 Pages

DOI: https://doi.org/10.60005/coreid.v3i1.77
UI/UX Design Of Website-Based E-Commerce Application Using Lean User Experience Method
Abstract views: 537 PDF downloads: 350

23-36 Pages

DOI: https://doi.org/10.60005/coreid.v3i1.92
Analysis Of E-Commerce Product With Web Scraping Technique
Abstract views: 397 PDF downloads: 365

37-46 Pages

DOI: https://doi.org/10.60005/coreid.v3i1.90